3月17日,中国科研实验室深圳先进技术研究院合成微生物组学研究中心、深圳合成生物学创新研究院戴磊课题组在Nature Communications上发表了基于成像的空间微生物组最新研究成果,题为"Spatial profiling of microbial communities by sequential FISH with error-robust encoding"。该团队开展了一种可容错编码的序贯荧光原位杂交(SEER-FISH)技术,用于解析复杂微生物群落的空间结构。该方法可识别复杂群落中的不同微生物物种,在单细胞尺度上原位解析微生物物种之间以及微生物-宿主之间的相互作用,是研究微生物群落的生态和功能的重要工具。团队成员博士生曹朝辉和左文龙博士为共同第一作者,戴磊研究员为文章通讯作者。
文章上线截图
原文链接
自然界中的微生物群落有着丰富的物种多样性,各种微生物独特的生存方式和相互作用关系构成了群落特定的空间结构。尽管现有的高通量测序技术能够描绘微生物群落的物种组成及丰度,仍缺乏解析群落空间结构的有力工具。由于传统荧光显微成像技术可分辨的物种数量受限于荧光基团的颜色种类,绘制高物种分辨率的复杂微生物群落的空间结构仍有重大挑战。基于此,研究团队开展了新的SEER-FISH成像技术并将其用于复杂微生物群落,在微米尺度上绘制了拟南芥根系定植的微生物群落的空间分布,观测到不同物种在根表上的空间异质性定植,以及在受到宿主代谢物扰动后的空间分布变化和物种空间关联改变。SEER-FISH技术可以精准解析复杂微生物群落的空间结构,对于研究植物根际、人体肠道等宿主共生微生物组的生态规律和生理功能给予了有力工具。
SEER-FISH顺利获得序贯荧光原位杂交的方式实现微生物群落空间结构的解析。其工作原理是为每种微生物分配特定的多色编码,每轮使用带有相应颜色荧光基团的寡核苷酸探针来标记对应的微生物,再顺利获得多轮荧光原位杂交成像获取每个细胞的多色编码,从而确定其对应的物种(图1a-c)。科研团队进一步对编码进行优化,使用不同汉明距离(HD, hamming distance)的纠错编码可以提高物种准确识别率,并且具有高度的可扩展性(图1d)。
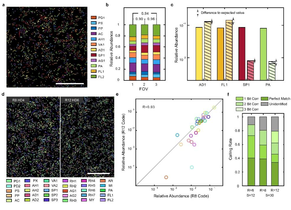
研究团队第一时间在不同微生物群落的体外成像实验中对SEER-FISH技术进行系统评估。实验验证了该方法对群落组成识别的准确性和可重复性,能够准确量化群落物种组成的变化(图2a-c),使用不同的编码方案所得到的群落组成高度一致(图2d-f)。
植物根际定植着高度多样的微生物群落,它们受到植物宿主的调控又影响着植物的生理健康。然而我们对于根际微生物群落的空间结构却鲜有认知。研究团队将SEER-FISH应用于根表微生物的空间成像,勾勒了不同生理分区分布定植的微生物群落组成 (图3a-c)。研究团队发现,定植在根表的微生物群落并非随机分布,而是倾向于形成聚集体。这些微生物聚集体的尺度在几十到几百微米,并且存在多个物种(图3d-f)。微生物聚集体的形成的具体原因有多种假说,包括偏好性定植、提高在根际环境下的适应性等。此外,顺利获得对群落中的微生物进行邻近关系分析,发现了显著的菌-菌空间关联(图3g)。
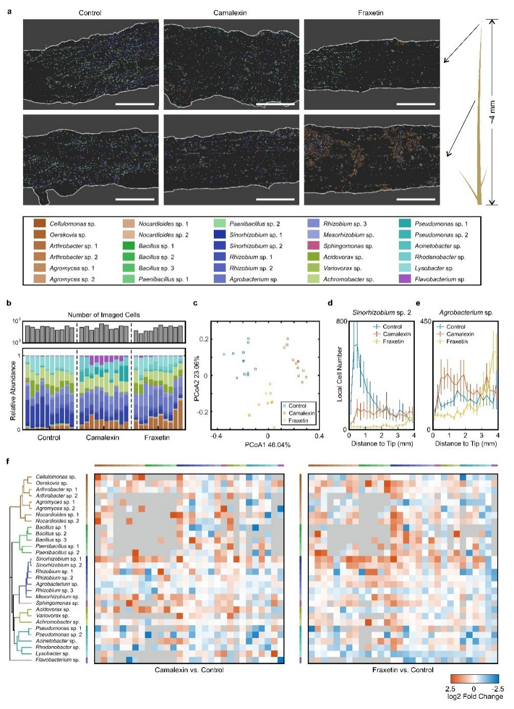
顺利获得外源添加拟南芥根际分泌的代谢产物植保素(camalexin)和香豆素(fraxetin),研究团队发现根际微生物的组成和空间分布都发生了显著的变化(图4a-c)。比如,中华根瘤菌主要定植于靠近根尖的位置,而这种偏好性的定植在加入植保素和香豆素后发生了改变(图4d)。农杆菌本身在根上的定植没有偏好性,但在受到香豆素扰动后表现出更多的定植于根成熟区(图4e)。根际微生物空间分布的高度异质性和物种之间的差异,与环境异质性、微生物本身的特性都有关。进一步对定植微生物的空间关联进行分析,发现植保素和香豆素都不同程度地影响改变了物种之间的空间关联(图4f)。微米尺度下的空间关联暗示了微生物群落中不同物种之间广泛存在的短程相互作用 (如营养竞争与互养、接触抑制、群体感应等),对于进一步的机制研究有重要的指导意义。
该工作得到了国家重点研发计划项目(No.2019YFA0906700)、国家自然科学基金(No.31971513, No.32061143023, No.32100072)、广东省自然科学基金(No. 2022A1515011513)及深圳合成生物创新研究院的资助。
SEER-FISH拍摄的植物根际微生物组
图1 SEER-FISH多轮成像的工作原理
图2 SEER-FISH可以精准解析复杂微生物群落的组成
图3 在单细胞水平上解析定植于拟南芥根表的微生物群落
图4 解析拟南芥根际分泌的代谢产物对微生物组空间分布的影响